最新资讯
大家都在看
- 1 农民60岁补贴一览表,看看有哪些补贴 10-15
- 2 社保断了几个月有什么影响 06-15
- 3 社保可以补交前几个月的吗 06-23
- 4 2024年新农合缴费标准 08-17
- 5 2023养老金上调方案一览表 06-14
- 6 15和20年养老金差距有多大,怎么交最划算 05-24
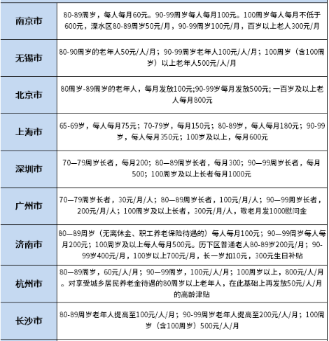
75到85岁老人可以领取高龄津贴,不同城市每人每月的领取标准不一样,补贴的标准是和当地的经济水平有关,同时年龄越大的老人发的津贴就越多,像大多数地方都是根据70岁、80岁和85岁及以上为档次来发放的。
下面是全国部分城市75到85岁老人补贴政策价格表

上海地区,年满70-79岁老人每月可领150元高龄津贴;80-89岁老人每月可领180元高龄津贴;90-99岁老人每月可领350元高龄津贴;100岁老人每月可领600元高龄津贴。
北京地区:年满80岁-89岁老人每月可领100元高龄津贴;90-99岁老人每月可领500元高龄津贴;100岁以上老人每月可领800元高龄津贴。
长沙地区:满足80岁以上才能领取,其中80-89岁老人,每月可领100元高龄津贴;90-99岁老人每月可以200元高龄津贴;100岁以上老人每月可领500元高龄津贴。
南昌地区:80-90周岁老人每个月可领100元高龄津贴;90-100周岁老人每个月可领补200元高龄津贴;但是100周岁及以上老人每个月可领1000元高龄津贴。
武汉地区:80岁-89岁老人每月可领100元高龄津贴,90-99岁老人每月可领200元高龄津贴,100岁以上老人每月可领500元高龄津贴。
由此可见,不同地区的高龄津贴的标准是有很大区别的,它主要和当地的经济情况有关,并且还要根据高龄老人的年龄确定的。
总结来说,在大部分地区,年满75岁和85岁的人员,高龄津贴的待遇都没有300元的,甚至部分人员的高龄津贴都是没有的,这项补贴不能成为老年人的全部生活保障,我们还需要关注老年人的生活质量、医疗保障等方面的问题,提升全民养老保险体系的覆盖率和服务水平,建立更加完善的长期护理保险制度,满足广大老年人的不同需求。